Celebrate Our Launch! 5-10% Off

Free shipping over $100!

Cart

Your cart is currently empty.

Continue shopping

Is Overnight Tea Safe to Drink?

Nov 18, 2025 TeaSeekers

You’ve made a cup of tea in the morning, but didn’t finish it. By evening—or even the next day—is it still safe to drink?

How long does tea need to steep before it’s considered “overnight tea”—12 hours or 24 hours?

A recent study published in Medicinal Plant Biology by a research team from Nanjing Medical University in China set out to answer these questions. Titled “Is It Safe to Steep for a Long Time? Temporal Changes in Microbial Viability and Functional Metabolites Determine the Safety of Dandelion Tea During Long-Term Steeping,” the paper provides scientific insights through a series of experiments.


Research Findings

 

01 Changes in Tea Appearance

Researchers steeped 5 grams of dandelion tea in 500 ml of boiling water and left it uncovered at room temperature.

Samples were taken after 1, 12, 24, and 36 hours for analysis.

The most noticeable change was in the tea’s appearance, which gradually deteriorated over time.

🟢 After 1 hour: The tea had a deep color and high clarity, appearing fresh and clear.

🟡 After 12 hours: The color darkened slightly, but the tea remained transparent and visually acceptable.

🟠 After 24 hours: The tea became noticeably lighter in color and turned cloudy, with a significant loss of clarity.

🔴 After 36 hours: The tea was almost opaque, clearly indicating it was no longer fresh.


 

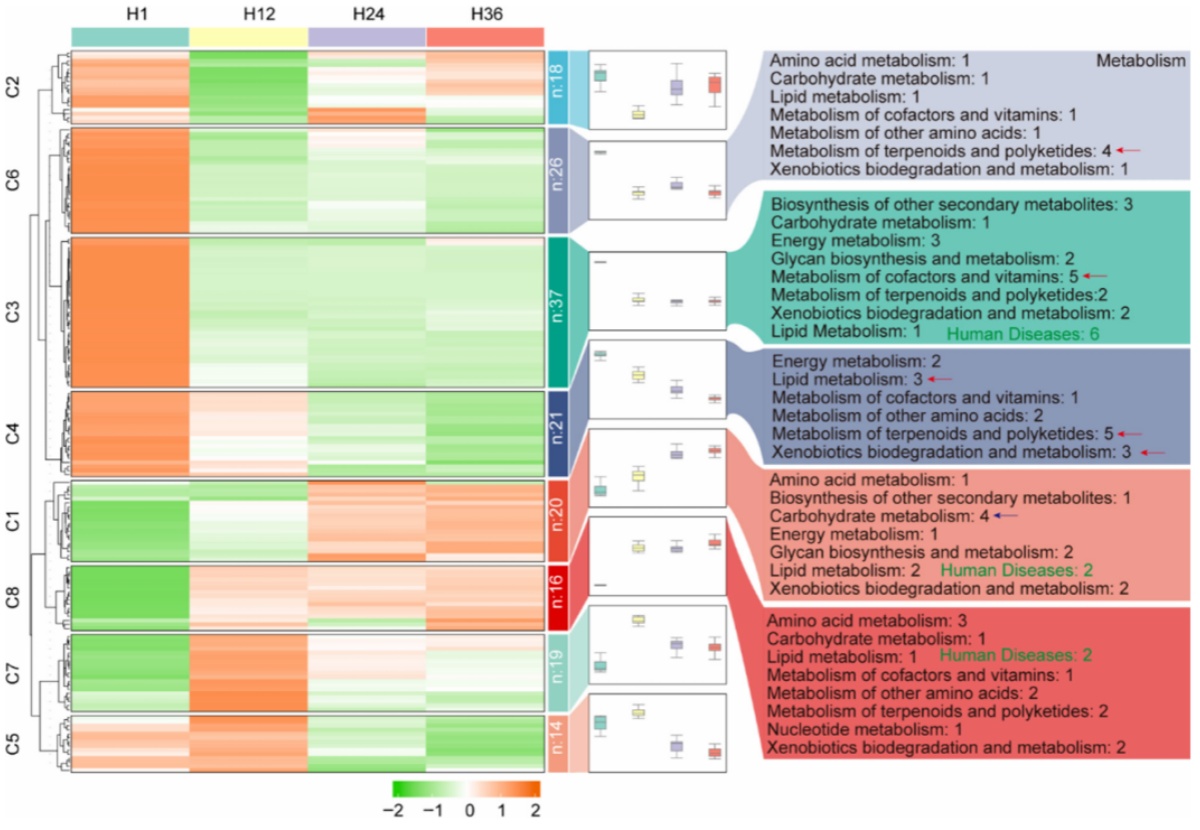
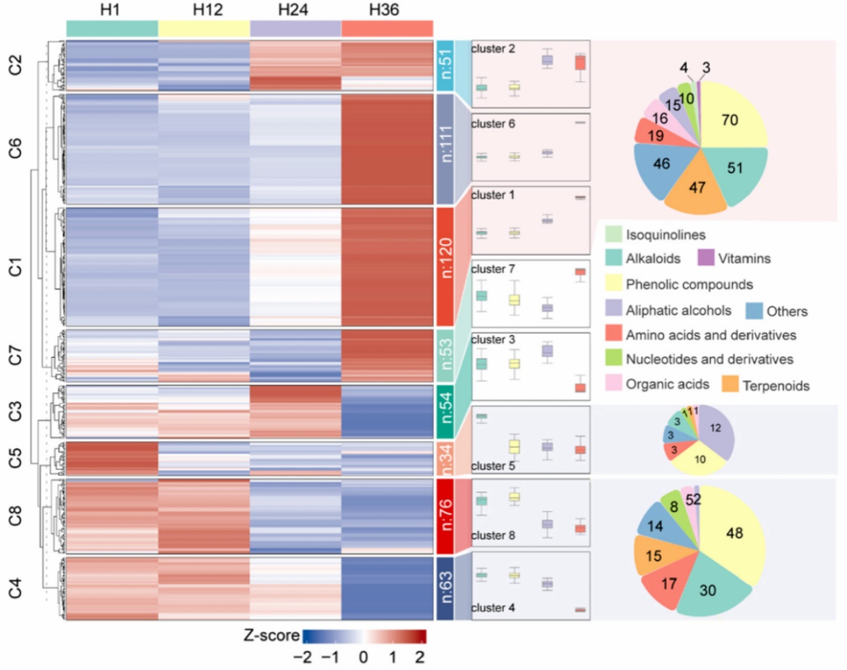
02 Changes in Tea Composition

The team also analyzed the chemical composition of the tea over time.

While one might assume that prolonged steeping would make the tea stronger and richer in compounds, the opposite was true for many beneficial components.

Key nutrients such as phenols, amino acids, and flavonoids decreased over time.

For example:

  • Flavonoids like luteolin and naringenin, known for their antioxidant properties, dropped significantly after 24 hours.

  • Beneficial amino acids such as leucine and proline, which contribute to both flavor and nutritional value, decreased by nearly half after 36 hours.

At the same time, some undesirable or potentially harmful substances increased:

  • 6-Methylcoumarin, a compound with potential health risks, rose by 50% after extended steeping—exceeding safe thresholds for food additives.

  • Tannin, which adds bitterness and may cause stomach discomfort in excess, increased by 15%, impairing both flavor and safety.

In short: the longer dandelion tea steeps, the more it loses nutritional value and gains potential health risks.

 

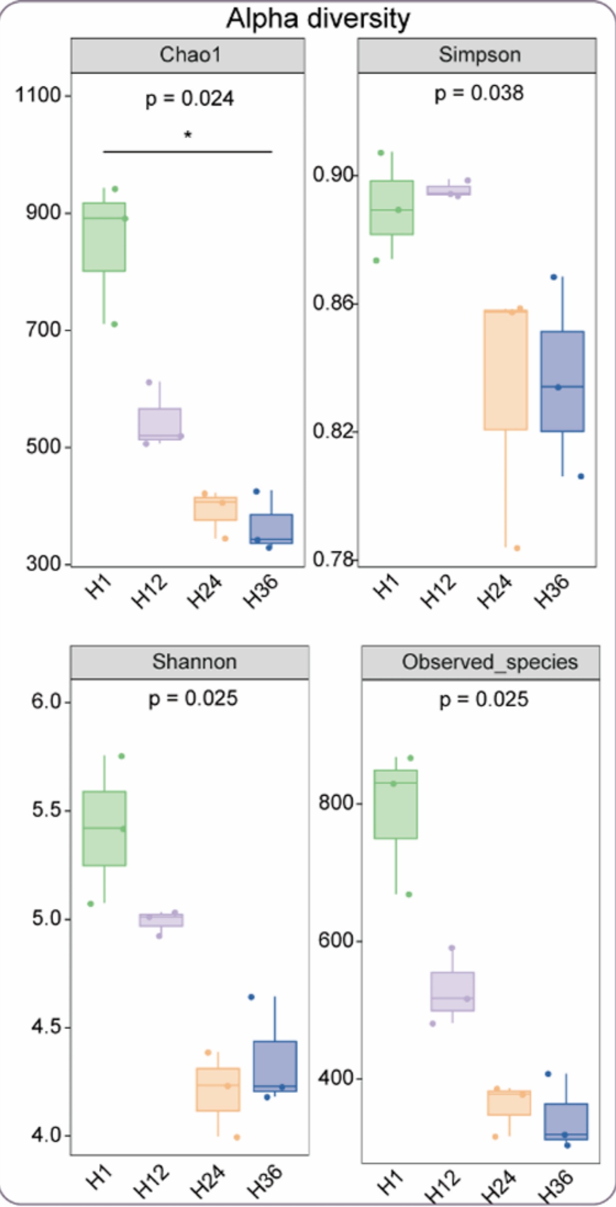
03 Microbial Changes

Microbial activity also plays a key role in tea quality over time.

In the first hour of steeping, the tea contained a diverse and balanced community of microorganisms.

However, as time passed, microbial diversity declined sharply. By the 36-hour mark, only a few bacterial groups remained dominant—especially the Bacillus genus.

Although the study didn’t confirm whether these remaining bacteria were beneficial or harmful, it did show that their ability to synthesize vitamins and beneficial metabolites weakened over time.

This reduction in beneficial microbial activity may allow harmful substances to accumulate instead of being broken down.


 

Conclusion

Although this study focused on dandelion tea, its findings offer useful guidance for all types of tea:

🟢 Avoid brewing large quantities at once. Try to finish your tea within 12 hours.

🟡 If you can’t finish it, don’t leave it uncovered. Seal the container and refrigerate—and don’t keep it longer than 24 hours.

🔴 If the tea looks cloudy or develops an off odor—even before 12 hours—do not drink it.

Back to the blog title

Post comment

Please note, comments need to be approved before they are published.